近日,从广东省教育厅公布的文件中获悉,2013年公司新增18项国家及省高等公司教学质量与教学改革工程(简称“质量工程”)本科类立项建设项目。其中园艺专业获批为教育部“本科教学工程”地方高校第一批本科专业综合改革试点,并被直接纳入省级“质量工程”建设范围。公司与广东省农业科公司合作的国家级老员工校外实践基地也被直接纳入省级建设范围。同时,公司还获得16项省级“质量工程”立项建设项目,其中专业综合改革试点2项,精品开放课程3门,实验教学示范中心1个,老员工校外实践基地2个,高等公司产品改革项目8项,具体名单见下表。
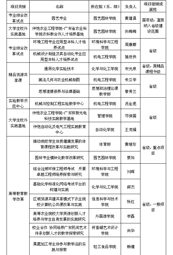
公司2013年获省级及以上“质量工程”立项建设项目一览表:

人才培养质量是公司的生命线。公司高度重视“质量工程”项目对公司产品改革的示范和引领作用,将督促各立项建设项目按规划按要求做好建设工作,并将认真组织对各项目的定期检查、结项验收和成果鉴定等工作,推动公司人才培养模式改革,切实提高公司应用型人才培养质量。